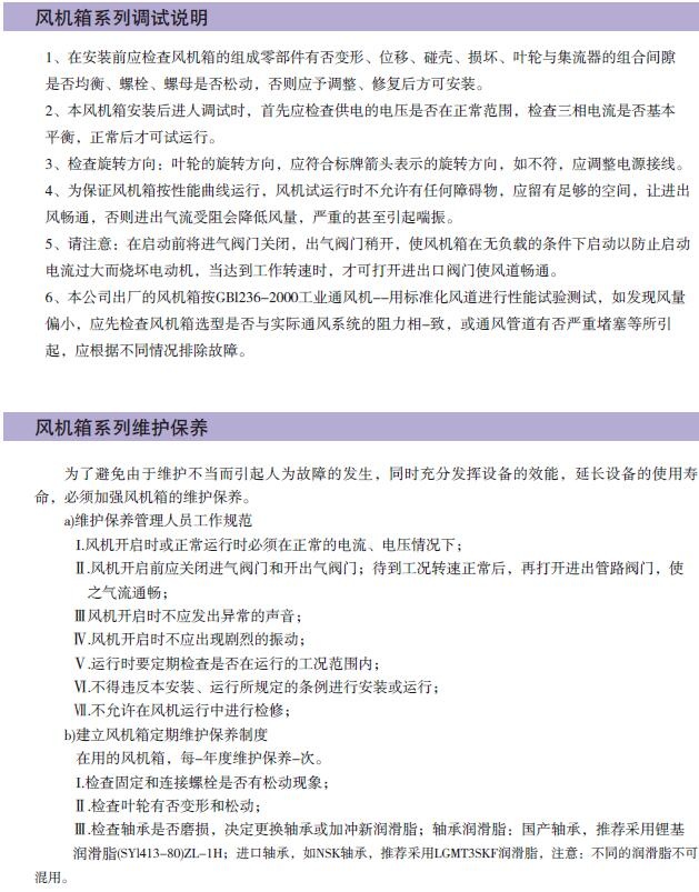
1、BF型风机箱概述
1.1.BF型风机箱叶轮采用前倾式多翼叶轮和低噪声外转子电机,电机与叶轮为直联,风机噪声比皮带传动式风机箱低。
1.2.为适应不同场所噪声的要求,风机均可配不同长度的消声器,也可将风机消声型箱体加厚,使风机噪声更低。
2、BF型风机箱工作条件
工作温度:-20~+40℃;
湿 度:小于90%;
介质条件:空气(含尘量不超过100mg/m3);
工作电源:三相、380V/50Hz。
3、BF型风机箱应用
风机可广泛应用于办公、宾馆、博物馆、体育馆、文教卫生等空调工程通风换气。
4、BF型风机箱配置
4.1.标准配置
●叶轮; ●外转子电机; ●机壳(蜗壳、集流器、支架);
●消声型箱体; ●进出风口法兰。
4.2.备选件及附件(订货时注明是否购买)
※减振设备; ※控制箱; ※消声器; ※对接法兰。
5、BF型风机箱加工工艺
5.1.风机叶轮、机壳为优质镀锌板,全部模具化生产,采用铆接、咬接等手段,表面清洁平整、不存在焊接变形现象。
5.2.风机消声型箱体采用框架、箱板拼装结构,框架采用先进的金属冷弯机组-次拉伸而成(也可根据用户需要采用铝合金型材),箱板外层为镀锌板,表面清洁美观、耐腐蚀性强,内层为镀锌消声微穿孔板,夹层超细玻璃棉,可进-步降低噪声。产品可进行拆装,现场安装。

